Упр.776 ГДЗ Макарычев Миндюк 8 класс (Алгебра)
Решение #1
Решение #2

Рассмотрим вариант решения задания из учебника Макарычев, Миндюк, Нешков 8 класс, Просвещение:
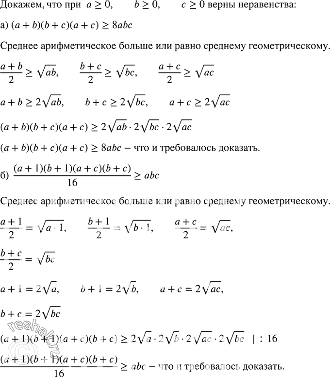
776.(Для работы в парах.) Используя соотношение между средним арифметическим и средним геометрическим положительных чисел, докажите, что при а >= 0, b >= 0, с >= 0 верно неравенство:
а) (а + b)(b + с)(а + с)>= 8abc;
б) (а + 1)(b+1)(a+c)(b+c)/16>=abc.
1) Обсудите, какие свойства неравенств можно использовать при доказательстве неравенств. Запишите неравенство, выражающее соотношение между средним арифметическим и средним геометрическим положительных чисел а и b.
2) Распределите, кто выполняет доказательство неравенства а), а кто — неравенства б). Проведите доказательство.
3) Проверьте друг у друга, правильно ли выполнено доказательство неравенства.
*размещая тексты в комментариях ниже, вы автоматически соглашаетесь с пользовательским соглашением