Упр.72 ГДЗ Макарычев Миндюк 8 класс (Алгебра)
Решение #1
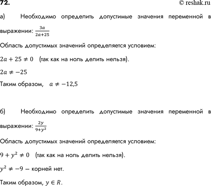
Решение #2
Решение #3

Рассмотрим вариант решения задания из учебника Макарычев, Миндюк, Нешков 8 класс, Просвещение:
72. Укажите допустимые значения переменной в выражении:
*размещая тексты в комментариях ниже, вы автоматически соглашаетесь с пользовательским соглашением