Упр.668 ГДЗ Макарычев Миндюк 8 класс (Алгебра)
Решение #1
Решение #2
Решение #3

Рассмотрим вариант решения задания из учебника Макарычев, Миндюк, Нешков 8 класс, Просвещение:
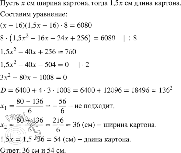
668. Имеется лист картона прямоугольной формы, длина которого в 1,5 раза больше его ширины. Из него можно изготовить открытую коробку объёмом 6080 см3, вырезав по углам картона квадраты со стороной 8 см. Найдите размеры — длину и ширину листа картона.
*размещая тексты в комментариях ниже, вы автоматически соглашаетесь с пользовательским соглашением