Упр.104 ГДЗ Макарычев Миндюк 8 класс (Алгебра)
Решение #1
Решение #2
Решение #3
Решение #4

Рассмотрим вариант решения задания из учебника Макарычев, Миндюк, Нешков 8 класс, Просвещение:
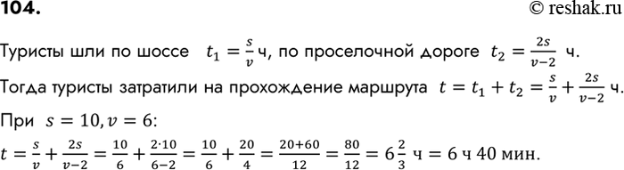
104. Туристы прошли s км по шоссе со скоростью v км/ч и вдвое больший путь по просёлочной дороге. Сколько времени t (ч) затратили туристы, если известно, что по просёлочной дороге они шли со скоростью, на 2 км/ч меньшей, чем по шоссе? Найдите t при s = 10, v = 6.
*размещая тексты в комментариях ниже, вы автоматически соглашаетесь с пользовательским соглашением