Практическая работа 1 Вариант 4 ГДЗ Габриелян Остроумов 10 класс (Химия)

Решение #1

Изображение 4 вариант1) Предложите и экспериментально подтвердите способы распознавания степени спелости яблок. Предположите, как созревает яблоко: от центра к краю или наоборот....
Дополнительное изображение

Рассмотрим вариант решения задания из учебника Габриелян, Остроумов, Сладков 10 класс, Просвещение:
4 вариант
1) Предложите и экспериментально подтвердите способы распознавания степени спелости яблок. Предположите, как созревает яблоко: от центра к краю или наоборот. Докажите своё предположение экспериментально.
2) Экспериментально распознайте выданные вам в пронумерованных пробирках без этикеток вещества: растворы сахарозы и глюкозы. Опишите условия проведения и признаки реакций. Сделайте вывод.

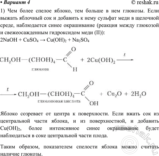
1) Чем более спелое яблоко, тем больше в нем глюкозы. Если выжать яблочный сок и добавить к нему сульфат меди в щелочной среде, наблюдается синее окрашивание (реакция между глюкозой и свежеосажденным гидроксидом меди (II)):
2NaOH + CuSO4 > Cu(OH)2 + Na2SO4
Яблоко созревает от центра к поверхности. Если вжать сок из центральной части яблока, и из поверхностной, и добавить Cu(OH)2, более интенсивное синее окрашивание будет наблюдаться в соке центральной части плода.
Таким образом, показателем спелости яблока можно считать наличие глюкозы.
2)
Глюкоза – альдегидоспирт, поэтому вступает в реакцию «серебряного зеркала»
Сахароза – кетоспирт, поэтому в реакцию серебряного зеркала не вступает, но растворяет свежеосажденный осадок гидроксида меди (II) с образованием синего раствора.
Таким образом, реакция серебряного зеркала позволяет отличить глюкозу от сахарозы.
*Цитирирование задания со ссылкой на учебник производится исключительно в учебных целях для лучшего понимания разбора решения задания.
*размещая тексты в комментариях ниже, вы автоматически соглашаетесь с пользовательским соглашением