Контрольные вопросы и задания стр.45 ГДЗ Муравин 7 класс (Алгебра)
Решение #1

Рассмотрим вариант решения задания из учебника Муравин, Муравина 7 класс, Дрофа:
Контрольные вопросы и задания
1. Какие уравнения называют равносильными? Какие вы знаете приёмы, с помощью которых получают уравнение, равносильное исходному?
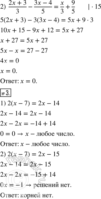
2. Решите уравнение:
1) 5(3x - 2) - 7(2x + 1) = 4(3x - 5);
2) (2x+3)/3 - (3x-4)/5 = x/3 + 9/5.
3. Объясните, почему:
1) корнем уравнения 2(x - 7) = 2x - 14 является любое число;
2) уравнение 2(x - 7) = 2x - 15 не имеет ни одного корня.
*размещая тексты в комментариях ниже, вы автоматически соглашаетесь с пользовательским соглашением