Упр.882 ГДЗ Никольский Потапов 6 класс (Математика)
Решение #1

Рассмотрим вариант решения задания из учебника Никольский, Потапов, Решетников 6 класс, Просвещение:
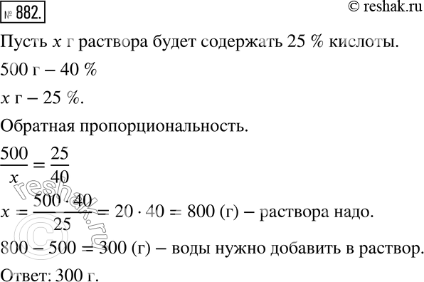
882. Имеется 500 г раствора, содержащего 40 % кислоты. Сколько воды требуется добавить в раствор, чтобы он стал содержать 25 % кислоты?
*размещая тексты в комментариях ниже, вы автоматически соглашаетесь с пользовательским соглашением