Упр.863 ГДЗ Колягин Ткачёва 11 класс (Алгебра)
Решение #1
Решение #2

Рассмотрим вариант решения задания из учебника Колягин, Ткачёва, Фёдорова 11 класс, Просвещение:
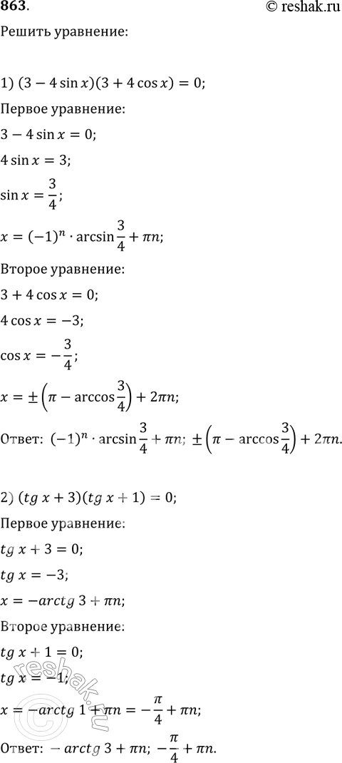
863. 1) (3 - 4sinx)(3 + 4cosx) = 0;
2) (tgx + 3)(tgx + 1) = 0.
*размещая тексты в комментариях ниже, вы автоматически соглашаетесь с пользовательским соглашением