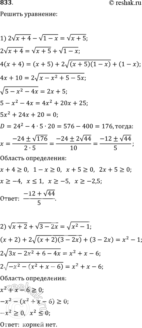
Упр.833 ГДЗ Колягин Ткачёва 11 класс (Алгебра)
Решение #1
Решение #2

Рассмотрим вариант решения задания из учебника Колягин, Ткачёва, Фёдорова 11 класс, Просвещение:
833. 1) 2 корень x + 1 - корень 1- x = корень x + 5;
2) корень x + 2 + корень 3 - 2x = корень x2 -1.
*размещая тексты в комментариях ниже, вы автоматически соглашаетесь с пользовательским соглашением