Упр.816 ГДЗ Никольский Потапов 8 класс (Алгебра)
Решение #1

Рассмотрим вариант решения задания из учебника Никольский, Потапов 8 класс, Просвещение:
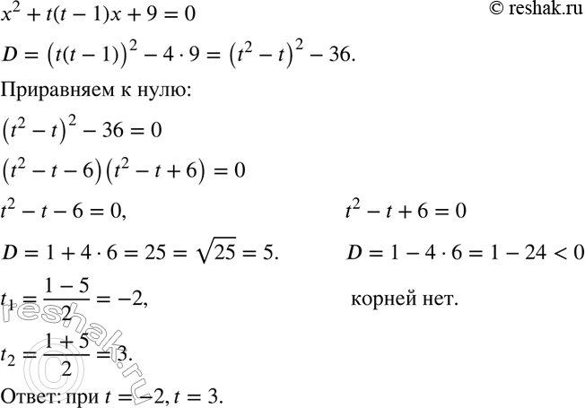
816. При каком числовом значении t уравнение
x2 + t(t— 1)х + 9 = 0
имеет равные корни?
*размещая тексты в комментариях ниже, вы автоматически соглашаетесь с пользовательским соглашением