Упр.807 ГДЗ Колягин Ткачёва 10 класс (Алгебра)
Решение #1
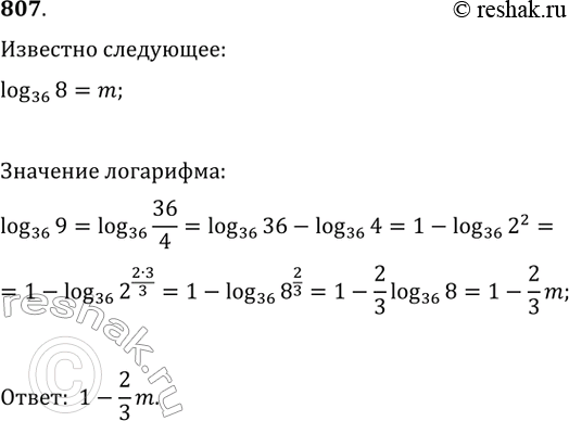
Решение #2

Рассмотрим вариант решения задания из учебника Колягин, Ткачёва, Фёдорова 10 класс, Просвещение:
807. Найти логарифм 9 по основанию 36, если логарифм 8 по основанию 36=m
*размещая тексты в комментариях ниже, вы автоматически соглашаетесь с пользовательским соглашением