Упр.80 ГДЗ Ткачёва 6 класс (Математика)
Решение #1

Рассмотрим вариант решения задания из учебника Ткачёва 6 класс, Просвещение:
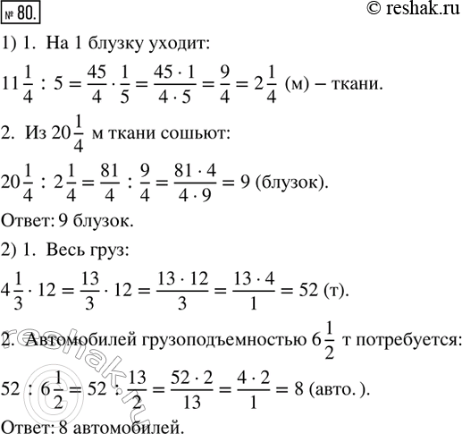
80. 1) В ателье из 11 1/4 м ткани шьют 5 блузок. Сколько блузок сошьют из 20 1/4 м ткани?
2) Для перевозки груза использовали 12 автомобилей грузоподъёмностью 4 1/3 т. Сколько потребуется автомобилей грузоподъёмностью 6 1/2 т, чтобы перевезти такой же груз?
*размещая тексты в комментариях ниже, вы автоматически соглашаетесь с пользовательским соглашением