Упр.779 ГДЗ Колягин Ткачёва 7 класс (Алгебра)
Решение #1

Рассмотрим вариант решения задания из учебника Колягин, Ткачёва, Фёдорова 7 класс, Просвещение:
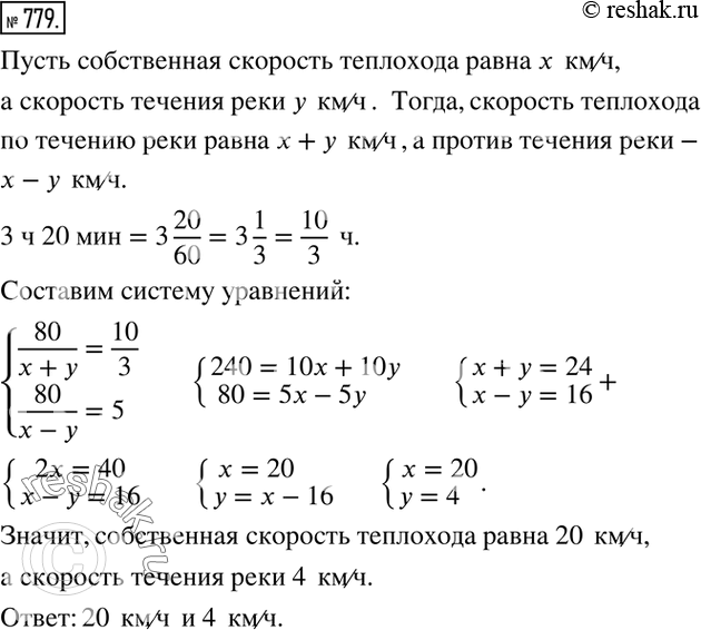
779. Теплоход прошел по реке расстояние между двумя пристанями, равное 80 км, за 3 ч 20 мин по течению реки и за 5 ч против течения. Найти скорость течения реки и собственную скорость теплохода.
*размещая тексты в комментариях ниже, вы автоматически соглашаетесь с пользовательским соглашением