Упр.776 ГДЗ Колягин Ткачёва 7 класс (Алгебра)
Решение #1

Рассмотрим вариант решения задания из учебника Колягин, Ткачёва, Фёдорова 7 класс, Просвещение:
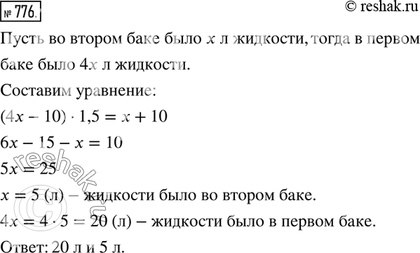
776. В первом баке в 4 раза больше жидкости, чем во втором. Когда из первого бака перелили 10 л жидкости во второй, оказалось, что во втором баке стало в 1,5 раза больше жидкости, чем осталось в первом баке. Сколько жидкости было в каждом баке первоначально?
*размещая тексты в комментариях ниже, вы автоматически соглашаетесь с пользовательским соглашением