Упр.768 ГДЗ Никольский Потапов 7 класс (Алгебра)
Решение #1
Решение #2

Рассмотрим вариант решения задания из учебника Никольский, Потапов 7 класс, Просвещение:
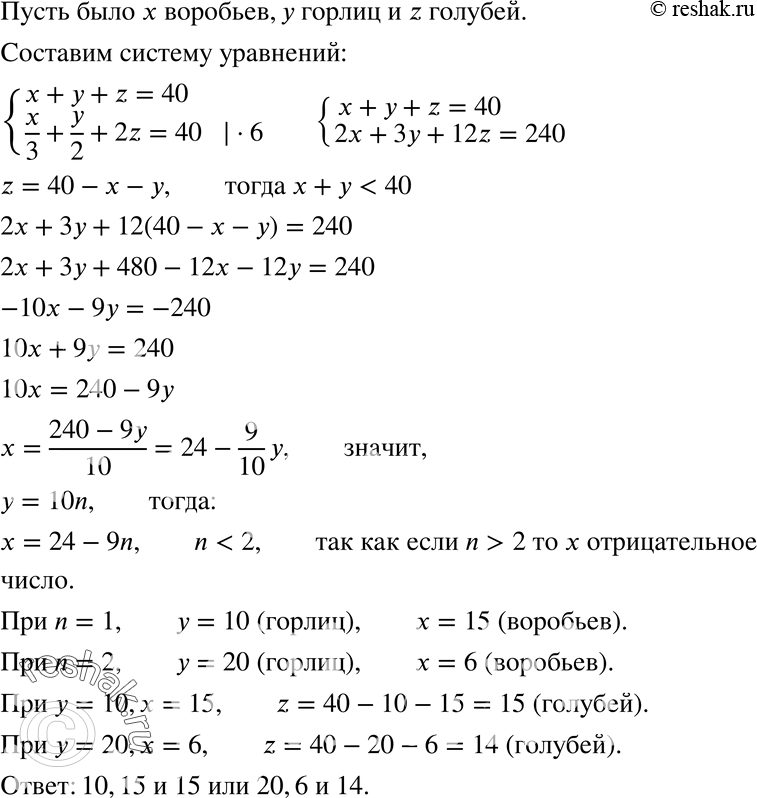
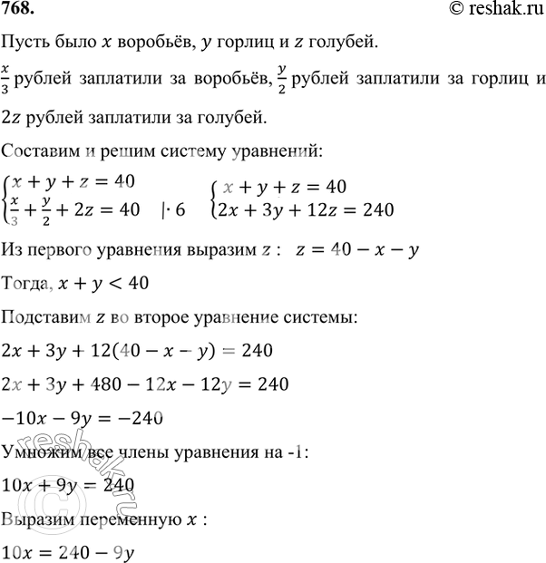
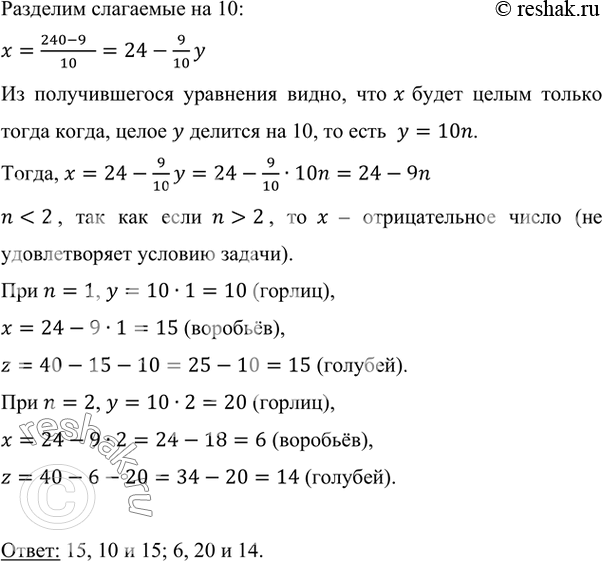
768 Купили 40 птиц за 40 монет. За каждых трёх воробьёв платили 1 монету, за каждых двух горлиц платили 1 монету, а за каждого голубя — 2 монеты. Сколько было птиц каждой породы?
*размещая тексты в комментариях ниже, вы автоматически соглашаетесь с пользовательским соглашением