Упр.760 ГДЗ Никольский Потапов 8 класс (Алгебра)
Решение #1

Рассмотрим вариант решения задания из учебника Никольский, Потапов 8 класс, Просвещение:
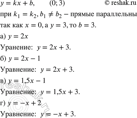
760. Напишите уравнение прямой, проходящей через точку (0; 3) и параллельной прямой:
а) у = 2х;
б) у = 2х - 1;
в) у— 1,5x - 1;
г) у =-х + 2.
*размещая тексты в комментариях ниже, вы автоматически соглашаетесь с пользовательским соглашением