Упр.721 ГДЗ Никольский Потапов 7 класс (Алгебра)
Решение #1
Решение #2

Рассмотрим вариант решения задания из учебника Никольский, Потапов 7 класс, Просвещение:
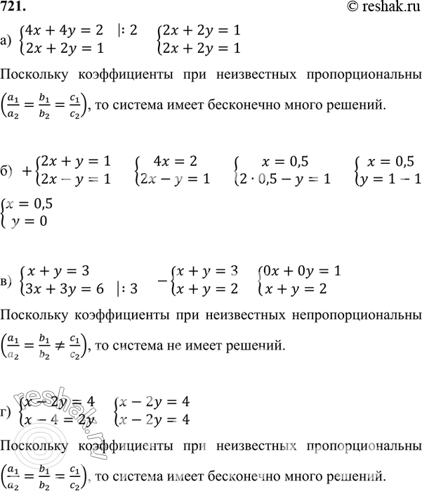
721 а) система
4x+4y=2,
2x+2y=1;
б) система
2x+y=1,
2x-y=1;
в) система
x+y=3,
3x+3y=6;
г) система
x-2y=4,
x-4=2y.
*размещая тексты в комментариях ниже, вы автоматически соглашаетесь с пользовательским соглашением