Упр.669 ГДЗ Никольский Потапов 6 класс (Математика)
Решение #1

Рассмотрим вариант решения задания из учебника Никольский, Потапов, Решетников 6 класс, Просвещение:
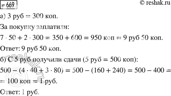
669. а) Купили 7 тетрадей по 50 к. и 2 ручки по 3 р. Сколько заплатили за покупку?
б) Купили 4 линейки по 40 к. и 3 угольника по 80 к. Сколько сдачи получили с 5 р.?
*размещая тексты в комментариях ниже, вы автоматически соглашаетесь с пользовательским соглашением