Упр.665 ГДЗ Колягин Ткачёва 7 класс (Алгебра)
Решение #1

Рассмотрим вариант решения задания из учебника Колягин, Ткачёва, Фёдорова 7 класс, Просвещение:
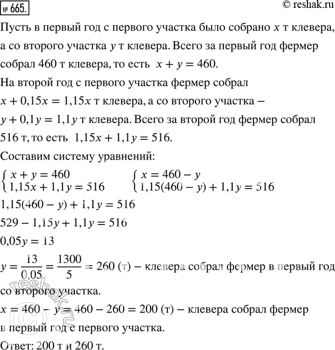
665. Фермер собрал с двух участков 460 т клевера. На второй год на первом участке урожай увеличился на 15 %, а на втором - на 10 % и общий урожай клевера составил 516 т. Сколько тонн клевера было собрано с каждого участка в первый год?
*размещая тексты в комментариях ниже, вы автоматически соглашаетесь с пользовательским соглашением