Упр.661 ГДЗ Колягин Ткачёва 7 класс (Алгебра)
Решение #1

Рассмотрим вариант решения задания из учебника Колягин, Ткачёва, Фёдорова 7 класс, Просвещение:
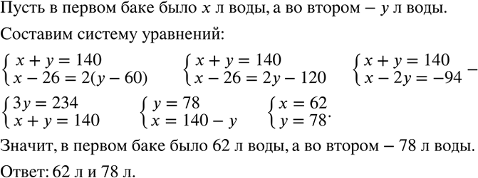
661. В двух баках содержалось 140 л воды. Когда из первого бака взяли 26 л воды, а из второго - 60 л, то в первом баке осталось в 2 раза больше воды, чем во втором. Сколько литров воды было в каждом баке первоначально?
*размещая тексты в комментариях ниже, вы автоматически соглашаетесь с пользовательским соглашением