Упр.652 ГДЗ Никольский Потапов 6 класс (Математика)
Решение #1

Рассмотрим вариант решения задания из учебника Никольский, Потапов, Решетников 6 класс, Просвещение:
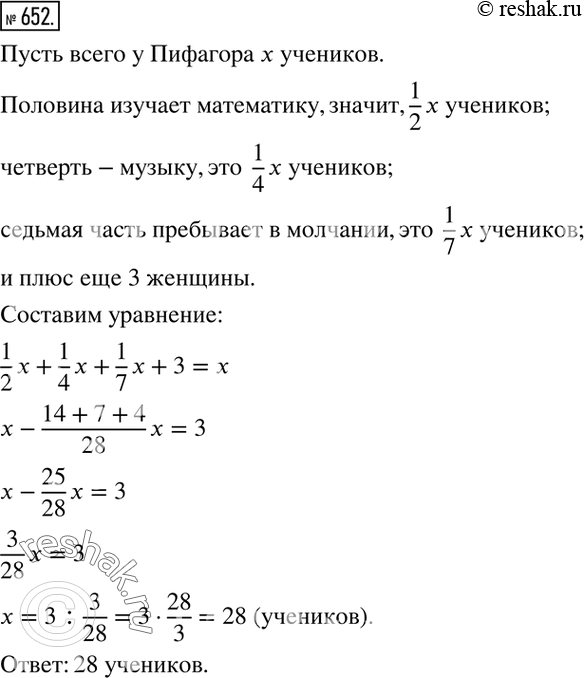
652. (Греция.)
- Скажи мне, знаменитый Пифагор, сколько учеников посещают твою школу и слушают твои беседы?
- Вот сколько, — ответил философ, — половина изучает математику, четверть музыку, седьмая часть пребывает в молчании и, кроме того, есть ещё три женщины.
*размещая тексты в комментариях ниже, вы автоматически соглашаетесь с пользовательским соглашением