Упр.588 ГДЗ Колягин Ткачёва 11 класс (Алгебра)
Решение #1
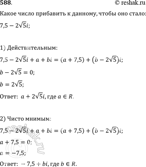
Решение #2

Рассмотрим вариант решения задания из учебника Колягин, Ткачёва, Фёдорова 11 класс, Просвещение:
588. Какое число можно прибавить к числу 7,5-2 корень 5i, чтобы оно стало:
1) действительным; 2) чисто мнимым?
*размещая тексты в комментариях ниже, вы автоматически соглашаетесь с пользовательским соглашением