Упр.579 ГДЗ Никольский Потапов 7 класс (Алгебра)
Решение #1
Решение #2

Рассмотрим вариант решения задания из учебника Никольский, Потапов 7 класс, Просвещение:
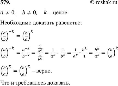
579. Доказываем. Докажите, что для чисел а =/ 0, b =/ 0, k — целого верно равенство:
(a/b)^-k = (b/a)k.
*размещая тексты в комментариях ниже, вы автоматически соглашаетесь с пользовательским соглашением