Упр.533 ГДЗ Никольский Потапов 6 класс (Математика)
Решение #1

Рассмотрим вариант решения задания из учебника Никольский, Потапов, Решетников 6 класс, Просвещение:
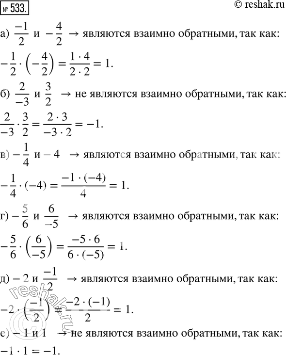
533. Являются ли взаимно обратными числа:
а) (-1)/2 и-4/2;
б) 2/(-3) и 3/2;
в) -1/4 и-4;
г) -5/6 и 6/(-5);
д) -2 и (-1)/2;
е) -1 и 1?
*размещая тексты в комментариях ниже, вы автоматически соглашаетесь с пользовательским соглашением