Упр.383 ГДЗ Никольский Потапов 8 класс (Алгебра)
Решение #1

Рассмотрим вариант решения задания из учебника Никольский, Потапов 8 класс, Просвещение:
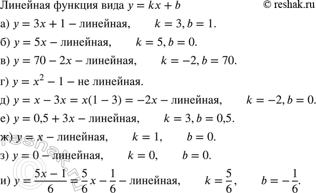
383 Какие из следующих функций являются линейными? Назовите k и b для функций вида у = kx + b.
а) у = 3х + 1;
б) у = 5х;
в) у = 70 - 2х;
г) у = х2 - 1;
д) у = х - 3х;
е) у = 0,5 + 3х;
ж) у = х;
з) у = 0;
и) у = (5x-1)/6.
*размещая тексты в комментариях ниже, вы автоматически соглашаетесь с пользовательским соглашением