Упр.377 ГДЗ Колягин Ткачёва 10 класс (Алгебра)
Решение #1
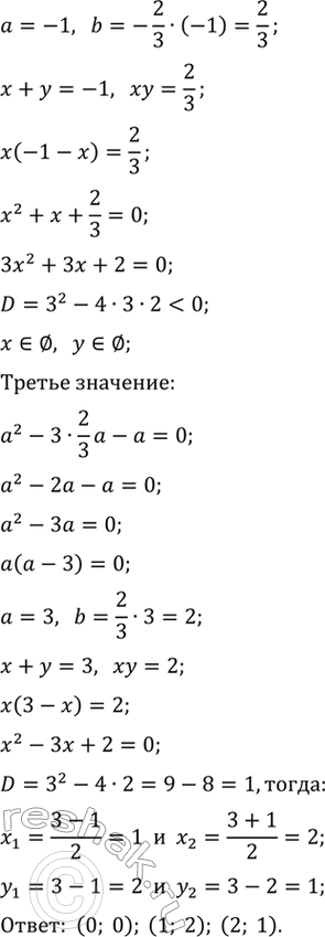
Решение #2

Рассмотрим вариант решения задания из учебника Колягин, Ткачёва, Фёдорова 10 класс, Просвещение:
377. 1) система
(x2+y2)(x-y)=13,
xy(x-y)=6;
2) система
4(x3+y3)=9x2y2,
4(x2+y2)=9x2y2-8xy.
*размещая тексты в комментариях ниже, вы автоматически соглашаетесь с пользовательским соглашением