Упр.22.3 ГДЗ Мерзляк 11 класс Углубленный уровень (Алгебра)
Решение #1

Рассмотрим вариант решения задания из учебника Мерзляк, Номировский, Поляков 11 класс, Вентана-Граф, Просвещение:
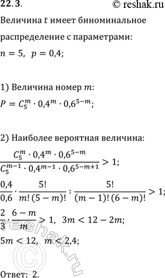
22.3. Случайная величина t имеет биномиальное распределение с параметрами n=5 и p=0,4. Какое из значений случайной величины наиболее вероятное?
*размещая тексты в комментариях ниже, вы автоматически соглашаетесь с пользовательским соглашением