Упр.2.501 ГДЗ Виленкин Жохов 6 класс Часть 1, Просвещение (Математика)

Решение #1

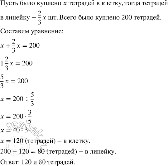
Изображение 2.501. В начале учебного года было куплено 200 тетрадей в клетку и в линейку. При этом число тетрадей в линейку составляло 2/3 от числа тетрадей в клетку. Сколько...

Решение #2

Изображение 2.501. В начале учебного года было куплено 200 тетрадей в клетку и в линейку. При этом число тетрадей в линейку составляло 2/3 от числа тетрадей в клетку. Сколько...
Дополнительное изображение

Рассмотрим вариант решения задания из учебника Виленкин, Жохов, Чесноков 6 класс, Просвещение:
2.501. В начале учебного года было куплено 200 тетрадей в клетку и в линейку. При этом число тетрадей в линейку составляло 2/3 от числа тетрадей в клетку. Сколько тетрадей в клетку и сколько в линейку было куплено в начале года?
Решаем задачу при помощи уравнения.
Пусть в клетку было x тетрадей.
Тогда, в линейку было 2/3 x тетрадей, так как число тетрадей в линейку составляло 2/3 от числа тетрадей в клетку.
При этом всего было куплено 200 тетрадей.
Следовательно, можно составить следующее уравнение
x+2/3 x=200 , или, учитывая то, что при умножении единицы на любое число, получим равное ему число, можно записать
1•x+2/3 x=200
Далее преобразуем полученное уравнение, используя распределительное свойство умножения относительно сложения, то есть выносим одинаковый множитель x за скобки, получим
(1+2/3)x=200
Тогда, выполнив сложение в скобках, получим
1 2/3 x=200
В полученном уравнении неизвестен множитель x.
Для того, чтобы найти неизвестный множитель, необходимо произведение разделить на известный множитель, получим
x=200:1 2/3
Для того, чтобы выполнить деление, сначала представим смешанное число в виде неправильной дроби.
Для того, чтобы преобразовать смешанное число в неправильную дробь, необходимо целую часть числа умножить на знаменатель дробной части и к полученному произведению прибавить числитель дробной части, эту сумму записать как числитель неправильной дроби, а в её знаменатель записать знаменатель дробной части смешанного числа, получим
1 2/3=5/3 , так как 1•3+2=3+2=5
Тогда, x=200:5/3 .
Для того, чтобы разделить натуральное число на обыкновенную дробь, необходимо делимое (натуральное число) умножить на число, обратное делителю, то есть у делителя поменять местами числитель и знаменатель, получим
x=200•3/5
Для того, чтобы умножить натуральное число на дробь, необходимо умножить это число на числитель дроби, а знаменатель оставить без изменений, тогда
x=(200•3)/5
x=(40•5•3)/5
Или, выполнив сокращение, x=(40•3)/1
Или, выполнив умножение в числителе, x=120/1
Значит, x=120.
Следовательно, тетрадей в клетку было 120 штук.
Всего было 200 тетрадей, 120 из которых были в клетку.
Значит, тетрадей в линейку было
200-120=80 штук.
Ответ: 120 тетрадей в клетку, 80 тетрадей в линейку.
*Цитирирование задания со ссылкой на учебник производится исключительно в учебных целях для лучшего понимания разбора решения задания.
*размещая тексты в комментариях ниже, вы автоматически соглашаетесь с пользовательским соглашением