Упр.199 ГДЗ Никольский Потапов 7 класс (Алгебра)
Решение #1
Решение #2

Рассмотрим вариант решения задания из учебника Никольский, Потапов 7 класс, Просвещение:
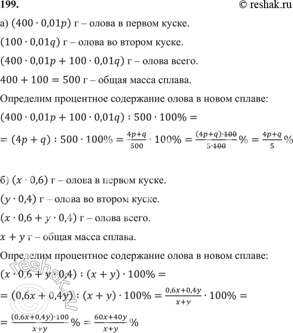
199 а) Первый кусок сплава массой 400 г содержит р% олова, а второй кусок сплава массой 100 г содержит q % олова. Определите процентное содержание олова в новом сплаве, полученном сплавлением этих кусков.
б) Первый кусок сплава массой х г содержит 60% олова, а второй кусок сплава массой у г содержит 40% олова. Определите процентное содержание олова в новом сплаве, полученном сплавлением этих кусков.
*размещая тексты в комментариях ниже, вы автоматически соглашаетесь с пользовательским соглашением