Упр.19 ГДЗ Ладыженская Баранов 6 класс (Русский язык)

Решение #1 (Учебник 2023)

Изображение Прочитайте текст. Сформулируйте и запишите основную мысль текста. Назовите средства выразительности, которые используются в тексте.Слово — тончайшее прикосновение к...

Решение #2 (Учебник 2020)

Изображение Прочитайте текст. Сформулируйте и запишите основную мысль текста. Назовите средства выразительности, которые используются в тексте.Слово — тончайшее прикосновение к...

Решение #3 (Учебник 2015)

Изображение Прочитайте текст. Сформулируйте и запишите основную мысль текста. Назовите средства выразительности, которые используются в тексте.Слово — тончайшее прикосновение к...

Решение #4 (Учебник 2015)

Изображение Прочитайте текст. Сформулируйте и запишите основную мысль текста. Назовите средства выразительности, которые используются в тексте.Слово — тончайшее прикосновение к...
Дополнительное изображение

Рассмотрим вариант решения задания из учебника Ладыженская, Баранов, Тростенцова 6 класс, Просвещение:
Поставьте имена существительные в форму родительного падежа множественного числа. Проверьте правильность выполнения по словарям.
Апельсин, мандарин, помидор, кочерга, усадьба, сапог, ботинок, валенок, носок, чулок, грамм, килограмм, гектар, рельс, солдат, полотенце, зеркальце, блюдце, няня, цапля.

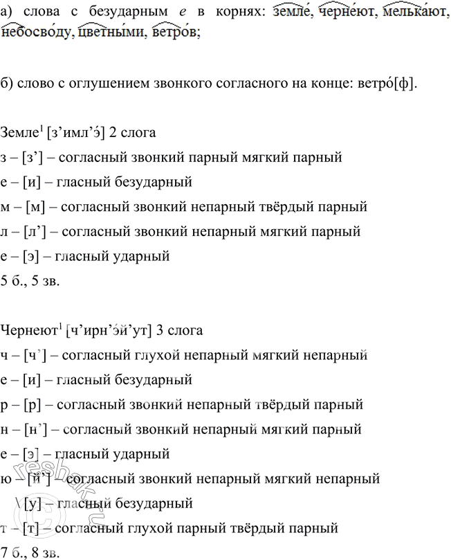
Прочитайте выразительно стихотворение. Выпишите: а) слова с безударным е в корнях; б) одно слово с оглушением звонкого согласного на конце. Выполните фонетический разбор выделенных слов.
На кровлях тихих дач и в поле на земле
Чернеют птицы. В ясную погоду
Мелькают стаями в осенней светлой мгле,
Как лёгкий дым, плывут по небосводу.
И роща бедная, умильно дорожа
Цветными листьями на тонких чёрных прутьях,
Не ропщет, не шумит и слушает, дрожа,
Разгул ветров на перепутьях.
(С. Маршак)

*Цитирирование задания со ссылкой на учебник производится исключительно в учебных целях для лучшего понимания разбора решения задания.
*размещая тексты в комментариях ниже, вы автоматически соглашаетесь с пользовательским соглашением