Упр.18.23 ГДЗ Мерзляк 11 класс Углубленный уровень (Алгебра)
Решение #1

Рассмотрим вариант решения задания из учебника Мерзляк, Номировский, Поляков 11 класс, Вентана-Граф, Просвещение:
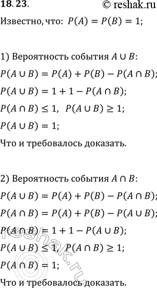
18.23. О событиях A и В некоторого испытания известно, что P(A)=P(B)=1. Докажите, что:
1) P(A U B)=1; 2) P(A n B)=1.
*размещая тексты в комментариях ниже, вы автоматически соглашаетесь с пользовательским соглашением