Упр.119 ГДЗ Колягин Ткачёва 7 класс (Алгебра)
Решение #1

Рассмотрим вариант решения задания из учебника Колягин, Ткачёва, Фёдорова 7 класс, Просвещение:
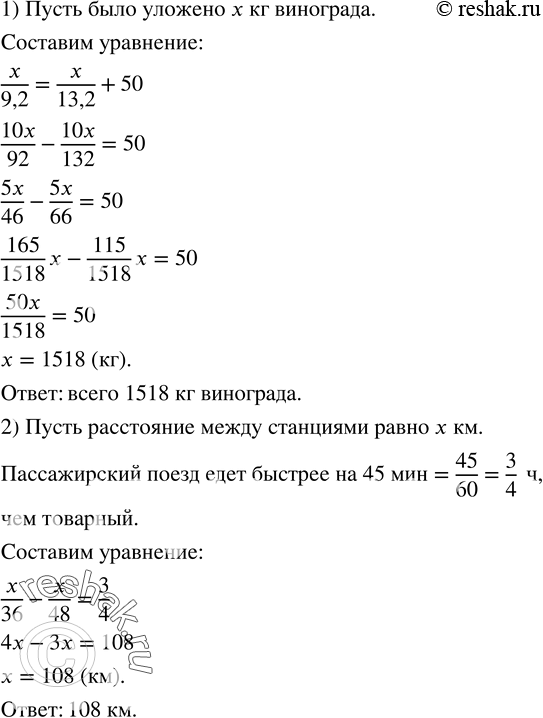
119. 1) Собранный виноград предполагалось уложить в ящики, по 9,2 кг в каждый. Вместо этих ящиков взяли другие, вмещающие по 13,2 кг каждый, и тогда потребовалось на 50 ящиков меньше. Сколько килограммов винограда было уложено?
2) Расстояние между станциями A и B пассажирский поезд проходит на 45 мин быстрее, чем товарный. Определить расстояние между этими станциями, если скорость пассажирского поезда равна 48 км/ч, а товарного - 36 км/ч.
*размещая тексты в комментариях ниже, вы автоматически соглашаетесь с пользовательским соглашением