Упр.104 ГДЗ Колягин Ткачёва 10 класс (Алгебра)
Решение #1
Решение #2

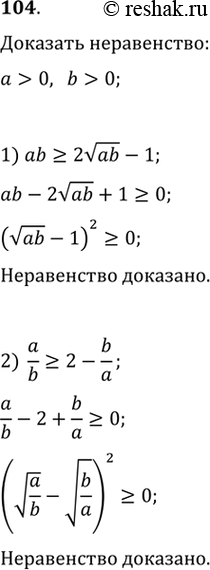
Рассмотрим вариант решения задания из учебника Колягин, Ткачёва, Фёдорова 10 класс, Просвещение:
Доказать, что для любых а > 0 и b > 0 верно неравенство:
1) ab >= 2- корень ab -1;
2) a/b > 2 - b/a.
*размещая тексты в комментариях ниже, вы автоматически соглашаетесь с пользовательским соглашением