Упр.1.88 ГДЗ Виленкин Жохов 6 класс Часть 1, Просвещение (Математика)

Решение #1

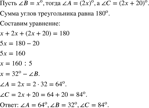
Изображение 1.88. В треугольнике AВС угол А в 2 раза больше угла В и на 20 меньше угла С. Найдите углы треугольника AВС.Пусть  B=x°.Составим краткую запись условий задачи.A ...

Решение #2

Изображение 1.88. В треугольнике AВС угол А в 2 раза больше угла В и на 20 меньше угла С. Найдите углы треугольника AВС.Пусть  B=x°.Составим краткую запись условий задачи.A ...
Дополнительное изображение

Рассмотрим вариант решения задания из учебника Виленкин, Жохов, Чесноков 6 класс, Просвещение:
1.88. В треугольнике AВС угол А в 2 раза больше угла В и на 20 меньше угла С. Найдите углы треугольника AВС.

Пусть B=x°.
Составим краткую запись условий задачи.
A в 2 раза больше на 20° меньше
B
C
Известно, что A в 2 раза больше B, значит, A=2x°.
Также известно, что A на 20° меньше C, значит, C на 20° больше A, то есть C=2x+20.
Напомним, что сумма углов любого треугольника равна 180°, то есть A+B+C=180°.
Составим и решим уравнение.
2x+x+2x+20=180
Приведём подобные слагаемые.
5x+20=180
Неизвестно слагаемое 5x.
Для того, чтобы найти неизвестное слагаемое, необходимо из суммы вычесть известное слагаемое, получим
5x=180-20
Или, выполнив вычитание,
5x=160
Неизвестен множитель x.
Для того, чтобы найти неизвестный множитель, необходимо произведение разделить на известный множитель, получим
x=160:5
Или, выполнив деление,
x=32° - B.
Значит, A=2x°=2•32=64° и
C=2x+20=2•32+20=64+20=84°.
Ответ: A=64°,B=32°,C=84°.
*Цитирирование задания со ссылкой на учебник производится исключительно в учебных целях для лучшего понимания разбора решения задания.
*размещая тексты в комментариях ниже, вы автоматически соглашаетесь с пользовательским соглашением