№844 ГДЗ Рымкевич 10-11 класс (Физика)
Решение #1
Решение #2
Решение #3

Рассмотрим вариант решения задания из учебника Рымкевич 10-11 класс, Дрофа:
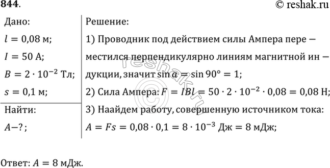
В проводнике с длиной активной части 8 см сила тока равна 50 А. Он находится в однородном магнитном поле индукцией 20 мТл. Какую работу совершил источник тока, если проводник переместился на 10 см перпендикулярно линиям индукции?
*размещая тексты в комментариях ниже, вы автоматически соглашаетесь с пользовательским соглашением