№484 ГДЗ Рымкевич 10-11 класс (Физика)
Решение #1
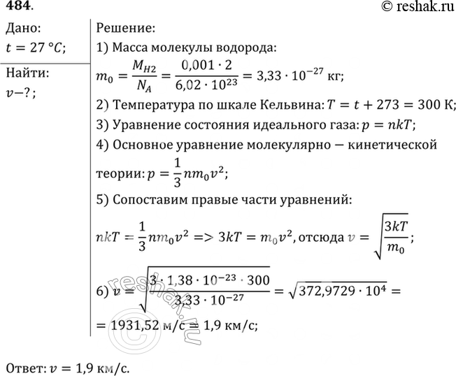
Решение #2

Рассмотрим вариант решения задания из учебника Рымкевич 10-11 класс, Дрофа:
Найти среднюю квадратичную скорость молекулы водорода при температуре 27 °С.
*размещая тексты в комментариях ниже, вы автоматически соглашаетесь с пользовательским соглашением