№233 ГДЗ Рымкевич 10-11 класс (Физика)

Решение #1

Изображение Из одной точки на достаточно большой высоте одновременно брошены четыре тела с одинаковыми по модулю скоростями v1 = v2 = v3 = v4 (рис. 34). По вершинам какой фигуры...

Решение #2

Изображение Из одной точки на достаточно большой высоте одновременно брошены четыре тела с одинаковыми по модулю скоростями v1 = v2 = v3 = v4 (рис. 34). По вершинам какой фигуры...
Дополнительное изображение

Решение #3

Изображение Из одной точки на достаточно большой высоте одновременно брошены четыре тела с одинаковыми по модулю скоростями v1 = v2 = v3 = v4 (рис. 34). По вершинам какой фигуры...
Загрузка...

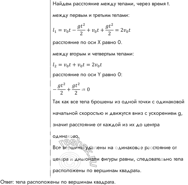
Рассмотрим вариант решения задания из учебника Рымкевич 10-11 класс, Дрофа:
Из одной точки на достаточно большой высоте одновременно брошены четыре тела с одинаковыми по модулю скоростями v1 = v2 = v3 = v4 (рис. 34). По вершинам какой фигуры будут располагаться тела во время полета?
*Цитирирование задания со ссылкой на учебник производится исключительно в учебных целях для лучшего понимания разбора решения задания.
*размещая тексты в комментариях ниже, вы автоматически соглашаетесь с пользовательским соглашением