№135 ГДЗ Рымкевич 10-11 класс (Физика)
Решение #1
Решение #2
Решение #3

Рассмотрим вариант решения задания из учебника Рымкевич 10-11 класс, Дрофа:
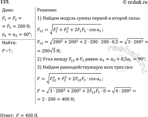
Найти равнодействующую трех сил по 200 Н каждая, если углы между первой и второй силами и между второй и третьей силами равны 60°.
*размещая тексты в комментариях ниже, вы автоматически соглашаетесь с пользовательским соглашением